Skip to content

Navigation Menu

Sign in
Appearance settings

Search code, repositories, users, issues, pull requests...

Provide feedback

We read every piece of feedback, and take your input very seriously.

Saved searches

Use saved searches to filter your results more quickly

Appearance settings

Latest commit

 

History

History
History
 
 

Folders and files

NameName
Last commit message
Last commit date

parent directory

..
 
 
 
 
 
 
 
 

README.md

Outline
layout pattern
title Event Driven Architecture
folder event-driven-architecture
permalink /patterns/event-driven-architecture/
pumlid TOhH3SCW30LNQGS0_tSRnrZ15H1adfFromBzkfFktZQaHT7mzgh0N1yYvoUVXXf7B7Mv1dGWozN9MZmCTlhopQdeidEaoO3wMDHvRI6zzvwAssPYbsfGGRYIGlxN7DxpZDv-
categories Architectural
tags
Java
Difficulty-Intermediate
Reactive

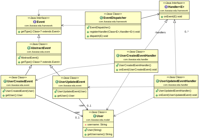
Intent

Send and notify state changes of your objects to other applications using an Event-driven Architecture.

alt text

Applicability

Use an Event-driven architecture when

  • you want to create a loosely coupled system
  • you want to build a more responsive system
  • you want a system that is easier to extend

Real world examples

Credits

Morty Proxy This is a proxified and sanitized view of the page, visit original site.