MediaPlayer
public
class
MediaPlayer
extends Object
implements
AudioRouting,
VolumeAutomation
| java.lang.Object | |
| ↳ | android.media.MediaPlayer |
MediaPlayer class can be used to control playback of audio/video files and streams.
MediaPlayer is not thread-safe. Creation of and all access to player instances should be on the same thread. If registering callbacks, the thread must have a Looper.
Topics covered here are:
Developer Guides
For more information about how to use MediaPlayer, read the Media Playback developer guide.
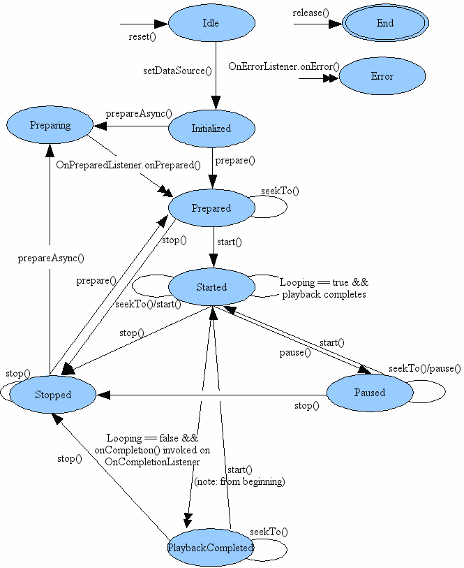
State Diagram
Playback control of audio/video files and streams is managed as a state machine. The following diagram shows the life cycle and the states of a MediaPlayer object driven by the supported playback control operations. The ovals represent the states a MediaPlayer object may reside in. The arcs represent the playback control operations that drive the object state transition. There are two types of arcs. The arcs with a single arrow head represent synchronous method calls, while those with a double arrow head represent asynchronous method calls.

From this state diagram, one can see that a MediaPlayer object has the following states:
- When a MediaPlayer object is just created using
newor afterreset()is called, it is in the Idle state; and afterrelease()is called, it is in the End state. Between these two states is the life cycle of the MediaPlayer object.- There is a subtle but important difference between a newly constructed
MediaPlayer object and the MediaPlayer object after
reset()is called. It is a programming error to invoke methods such asgetCurrentPosition(),getDuration(),getVideoHeight(),getVideoWidth(),setAudioAttributes(android.media.AudioAttributes),setLooping(boolean),setVolume(float, float),pause(),start(),stop(),seekTo(long, int),prepare()orprepareAsync()in the Idle state for both cases. If any of these methods is called right after a MediaPlayer object is constructed, the user supplied callback method OnErrorListener.onError() won't be called by the internal player engine and the object state remains unchanged; but if these methods are called right afterreset(), the user supplied callback method OnErrorListener.onError() will be invoked by the internal player engine and the object will be transfered to the Error state. - You must keep a reference to a MediaPlayer instance to prevent it from being garbage
collected. If a MediaPlayer instance is garbage collected,
release()will be called, causing any ongoing playback to stop. - You must call
release()once you have finished using an instance to release acquired resources, such as memory and codecs. Once you have calledrelease(), you must no longer interact with the released instance. - MediaPlayer objects created using
newis in the Idle state, while those created with one of the overloaded convenientcreatemethods are NOT in the Idle state. In fact, the objects are in the Prepared state if the creation usingcreatemethod is successful.
- There is a subtle but important difference between a newly constructed
MediaPlayer object and the MediaPlayer object after
- In general, some playback control operation may fail due to various
reasons, such as unsupported audio/video format, poorly interleaved
audio/video, resolution too high, streaming timeout, and the like.
Thus, error reporting and recovery is an important concern under
these circumstances. Sometimes, due to programming errors, invoking a playback
control operation in an invalid state may also occur. Under all these
error conditions, the internal player engine invokes a user supplied
OnErrorListener.onError() method if an OnErrorListener has been
registered beforehand via
setOnErrorListener(android.media.MediaPlayer.OnErrorListener).- It is important to note that once an error occurs, the MediaPlayer object enters the Error state (except as noted above), even if an error listener has not been registered by the application.
- In order to reuse a MediaPlayer object that is in the
Error state and recover from the error,
reset()can be called to restore the object to its Idle state. - It is good programming practice to have your application register a OnErrorListener to look out for error notifications from the internal player engine.
- IllegalStateException is
thrown to prevent programming errors such as calling
prepare(),prepareAsync(), or one of the overloadedsetDataSourcemethods in an invalid state.
- Calling
setDataSource(java.io.FileDescriptor), orsetDataSource(java.lang.String), orsetDataSource(android.content.Context, android.net.Uri), orsetDataSource(java.io.FileDescriptor, long, long), orsetDataSource(android.media.MediaDataSource)transfers a MediaPlayer object in the Idle state to the Initialized state.- An IllegalStateException is thrown if setDataSource() is called in any other state.
- It is good programming
practice to always look out for
IllegalArgumentExceptionandIOExceptionthat may be thrown from the overloadedsetDataSourcemethods.
- A MediaPlayer object must first enter the Prepared state
before playback can be started.
- There are two ways (synchronous vs.
asynchronous) that the Prepared state can be reached:
either a call to
prepare()(synchronous) which transfers the object to the Prepared state once the method call returns, or a call toprepareAsync()(asynchronous) which first transfers the object to the Preparing state after the call returns (which occurs almost right away) while the internal player engine continues working on the rest of preparation work until the preparation work completes. When the preparation completes or whenprepare()call returns, the internal player engine then calls a user supplied callback method, onPrepared() of the OnPreparedListener interface, if an OnPreparedListener is registered beforehand viasetOnPreparedListener(android.media.MediaPlayer.OnPreparedListener). - It is important to note that the Preparing state is a transient state, and the behavior of calling any method with side effect while a MediaPlayer object is in the Preparing state is undefined.
- An IllegalStateException is
thrown if
prepare()orprepareAsync()is called in any other state. - While in the Prepared state, properties such as audio/sound volume, screenOnWhilePlaying, looping can be adjusted by invoking the corresponding set methods.
- There are two ways (synchronous vs.
asynchronous) that the Prepared state can be reached:
either a call to
- To start the playback,
start()must be called. Afterstart()returns successfully, the MediaPlayer object is in the Started state.isPlaying()can be called to test whether the MediaPlayer object is in the Started state.- While in the Started state, the internal player engine calls
a user supplied OnBufferingUpdateListener.onBufferingUpdate() callback
method if a OnBufferingUpdateListener has been registered beforehand
via
setOnBufferingUpdateListener(android.media.MediaPlayer.OnBufferingUpdateListener). This callback allows applications to keep track of the buffering status while streaming audio/video. - Calling
start()has no effect on a MediaPlayer object that is already in the Started state.
- While in the Started state, the internal player engine calls
a user supplied OnBufferingUpdateListener.onBufferingUpdate() callback
method if a OnBufferingUpdateListener has been registered beforehand
via
- Playback can be paused and stopped, and the current playback position
can be adjusted. Playback can be paused via
pause(). When the call topause()returns, the MediaPlayer object enters the Paused state. Note that the transition from the Started state to the Paused state and vice versa happens asynchronously in the player engine. It may take some time before the state is updated in calls toisPlaying(), and it can be a number of seconds in the case of streamed content.- Calling
start()to resume playback for a paused MediaPlayer object, and the resumed playback position is the same as where it was paused. When the call tostart()returns, the paused MediaPlayer object goes back to the Started state. - Calling
pause()has no effect on a MediaPlayer object that is already in the Paused state.
- Calling
- Calling
stop()stops playback and causes a MediaPlayer in the Started, Paused, Prepared or PlaybackCompleted state to enter the Stopped state.- Once in the Stopped state, playback cannot be started
until
prepare()orprepareAsync()are called to set the MediaPlayer object to the Prepared state again. - Calling
stop()has no effect on a MediaPlayer object that is already in the Stopped state.
- Once in the Stopped state, playback cannot be started
until
- The playback position can be adjusted with a call to
seekTo(long, int).- Although the asynchronuous
seekTo(long, int)call returns right away, the actual seek operation may take a while to finish, especially for audio/video being streamed. When the actual seek operation completes, the internal player engine calls a user supplied OnSeekComplete.onSeekComplete() if an OnSeekCompleteListener has been registered beforehand viasetOnSeekCompleteListener(android.media.MediaPlayer.OnSeekCompleteListener). - Please
note that
seekTo(long, int)can also be called in the other states, such as Prepared, Paused and PlaybackCompleted state. WhenseekTo(long, int)is called in those states, one video frame will be displayed if the stream has video and the requested position is valid. - Furthermore, the actual current playback position
can be retrieved with a call to
getCurrentPosition(), which is helpful for applications such as a Music player that need to keep track of the playback progress.
- Although the asynchronuous
- When the playback reaches the end of stream, the playback completes.
- If the looping mode was being set to true with
setLooping(boolean), the MediaPlayer object shall remain in the Started state. - If the looping mode was set to false
, the player engine calls a user supplied callback method,
OnCompletion.onCompletion(), if a OnCompletionListener is registered
beforehand via
setOnCompletionListener(android.media.MediaPlayer.OnCompletionListener). The invoke of the callback signals that the object is now in the PlaybackCompleted state. - While in the PlaybackCompleted
state, calling
start()can restart the playback from the beginning of the audio/video source.
Valid and invalid states
Method Name Valid States Invalid States Comments attachAuxEffect {Initialized, Prepared, Started, Paused, Stopped, PlaybackCompleted} {Idle, Error} This method must be called after setDataSource. Calling it does not change the object state. getAudioSessionId any {} This method can be called in any state and calling it does not change the object state. getCurrentPosition {Idle, Initialized, Prepared, Started, Paused, Stopped, PlaybackCompleted} {Error} Successful invoke of this method in a valid state does not change the state. Calling this method in an invalid state transfers the object to the Error state. getDuration {Prepared, Started, Paused, Stopped, PlaybackCompleted} {Idle, Initialized, Error} Successful invoke of this method in a valid state does not change the state. Calling this method in an invalid state transfers the object to the Error state. getVideoHeight {Idle, Initialized, Prepared, Started, Paused, Stopped, PlaybackCompleted} {Error} Successful invoke of this method in a valid state does not change the state. Calling this method in an invalid state transfers the object to the Error state. getVideoWidth {Idle, Initialized, Prepared, Started, Paused, Stopped, PlaybackCompleted} {Error} Successful invoke of this method in a valid state does not change the state. Calling this method in an invalid state transfers the object to the Error state. isPlaying {Idle, Initialized, Prepared, Started, Paused, Stopped, PlaybackCompleted} {Error} Successful invoke of this method in a valid state does not change the state. Calling this method in an invalid state transfers the object to the Error state. pause {Started, Paused, PlaybackCompleted} {Idle, Initialized, Prepared, Stopped, Error} Successful invoke of this method in a valid state transfers the object to the Paused state. Calling this method in an invalid state transfers the object to the Error state. prepare {Initialized, Stopped} {Idle, Prepared, Started, Paused, PlaybackCompleted, Error} Successful invoke of this method in a valid state transfers the object to the Prepared state. Calling this method in an invalid state throws an IllegalStateException. prepareAsync {Initialized, Stopped} {Idle, Prepared, Started, Paused, PlaybackCompleted, Error} Successful invoke of this method in a valid state transfers the object to the Preparing state. Calling this method in an invalid state throws an IllegalStateException. release any {} After release(), you must not interact with the object.reset {Idle, Initialized, Prepared, Started, Paused, Stopped, PlaybackCompleted, Error} {} After reset(), the object is like being just created.seekTo {Prepared, Started, Paused, PlaybackCompleted} {Idle, Initialized, Stopped, Error} Successful invoke of this method in a valid state does not change the state. Calling this method in an invalid state transfers the object to the Error state. setAudioAttributes {Idle, Initialized, Stopped, Prepared, Started, Paused, PlaybackCompleted} {Error} Successful invoke of this method does not change the state. In order for the target audio attributes type to become effective, this method must be called before prepare() or prepareAsync(). setAudioSessionId {Idle} {Initialized, Prepared, Started, Paused, Stopped, PlaybackCompleted, Error} This method must be called in idle state as the audio session ID must be known before calling setDataSource. Calling it does not change the object state. setAudioStreamType (deprecated) {Idle, Initialized, Stopped, Prepared, Started, Paused, PlaybackCompleted} {Error} Successful invoke of this method does not change the state. In order for the target audio stream type to become effective, this method must be called before prepare() or prepareAsync(). setAuxEffectSendLevel any {} Calling this method does not change the object state. setDataSource {Idle} {Initialized, Prepared, Started, Paused, Stopped, PlaybackCompleted, Error} Successful invoke of this method in a valid state transfers the object to the Initialized state. Calling this method in an invalid state throws an IllegalStateException. setDisplay any {} This method can be called in any state and calling it does not change the object state. setSurface any {} This method can be called in any state and calling it does not change the object state. setVideoScalingMode {Initialized, Prepared, Started, Paused, Stopped, PlaybackCompleted} {Idle, Error} Successful invoke of this method does not change the state. setLooping {Idle, Initialized, Stopped, Prepared, Started, Paused, PlaybackCompleted} {Error} Successful invoke of this method in a valid state does not change the state. Calling this method in an invalid state transfers the object to the Error state. isLooping any {} This method can be called in any state and calling it does not change the object state. setOnBufferingUpdateListener any {} This method can be called in any state and calling it does not change the object state. setOnCompletionListener any {} This method can be called in any state and calling it does not change the object state. setOnErrorListener any {} This method can be called in any state and calling it does not change the object state. setOnPreparedListener any {} This method can be called in any state and calling it does not change the object state. setOnSeekCompleteListener any {} This method can be called in any state and calling it does not change the object state. setPlaybackParams {Initialized, Prepared, Started, Paused, PlaybackCompleted, Error} {Idle, Stopped} This method will change state in some cases, depending on when it's called. setScreenOnWhilePlaying any {} This method can be called in any state and calling it does not change the object state. setVolume {Idle, Initialized, Stopped, Prepared, Started, Paused, PlaybackCompleted} {Error} Successful invoke of this method does not change the state. setWakeMode any {} This method can be called in any state and calling it does not change the object state. start {Prepared, Started, Paused, PlaybackCompleted} {Idle, Initialized, Stopped, Error} Successful invoke of this method in a valid state transfers the object to the Started state. Calling this method in an invalid state transfers the object to the Error state. stop {Prepared, Started, Stopped, Paused, PlaybackCompleted} {Idle, Initialized, Error} Successful invoke of this method in a valid state transfers the object to the Stopped state. Calling this method in an invalid state transfers the object to the Error state. getTrackInfo {Prepared, Started, Stopped, Paused, PlaybackCompleted} {Idle, Initialized, Error} Successful invoke of this method does not change the state. addTimedTextSource {Prepared, Started, Stopped, Paused, PlaybackCompleted} {Idle, Initialized, Error} Successful invoke of this method does not change the state. selectTrack {Prepared, Started, Stopped, Paused, PlaybackCompleted} {Idle, Initialized, Error} Successful invoke of this method does not change the state. deselectTrack {Prepared, Started, Stopped, Paused, PlaybackCompleted} {Idle, Initialized, Error} Successful invoke of this method does not change the state. Permissions
One may need to declare a corresponding WAKE_LOCK permission
<uses-permission>element.This class requires the
Manifest.permission.INTERNETpermission when used with network-based content.Callbacks
Applications may want to register for informational and error events in order to be informed of some internal state update and possible runtime errors during playback or streaming. Registration for these events is done by properly setting the appropriate listeners (via calls to
setOnPreparedListener,setOnVideoSizeChangedListener,setOnSeekCompleteListener,setOnCompletionListener,setOnBufferingUpdateListener,setOnInfoListener,setOnErrorListener, etc). In order to receive the respective callback associated with these listeners, applications are required to create MediaPlayer objects on a thread with its own Looper running (main UI thread by default has a Looper running).Summary
Nested classes
classMediaPlayer.DrmInfoEncapsulates the DRM properties of the source.
classMediaPlayer.MetricsConstantsclassMediaPlayer.NoDrmSchemeExceptionThrown when a DRM method is called before preparing a DRM scheme through prepareDrm().
interfaceMediaPlayer.OnBufferingUpdateListenerInterface definition of a callback to be invoked indicating buffering status of a media resource being streamed over the network.
interfaceMediaPlayer.OnCompletionListenerInterface definition for a callback to be invoked when playback of a media source has completed.
interfaceMediaPlayer.OnDrmConfigHelperInterface definition of a callback to be invoked when the app can do DRM configuration (get/set properties) before the session is opened.
interfaceMediaPlayer.OnDrmInfoListenerInterface definition of a callback to be invoked when the DRM info becomes available
interfaceMediaPlayer.OnDrmPreparedListenerInterface definition of a callback to notify the app when the DRM is ready for key request/response
interfaceMediaPlayer.OnErrorListenerInterface definition of a callback to be invoked when there has been an error during an asynchronous operation (other errors will throw exceptions at method call time).
interfaceMediaPlayer.OnInfoListenerInterface definition of a callback to be invoked to communicate some info and/or warning about the media or its playback.
interfaceMediaPlayer.OnMediaTimeDiscontinuityListenerInterface definition of a callback to be invoked when discontinuity in the normal progression of the media time is detected.
interfaceMediaPlayer.OnPreparedListenerInterface definition for a callback to be invoked when the media source is ready for playback.
interfaceMediaPlayer.OnSeekCompleteListenerInterface definition of a callback to be invoked indicating the completion of a seek operation.
interfaceMediaPlayer.OnSubtitleDataListenerInterface definition of a callback to be invoked when a player subtitle track has new subtitle data available.
interfaceMediaPlayer.OnTimedMetaDataAvailableListenerInterface definition of a callback to be invoked when a track has timed metadata available.
interfaceMediaPlayer.OnTimedTextListenerInterface definition of a callback to be invoked when a timed text is available for display.
interfaceMediaPlayer.OnVideoSizeChangedListenerInterface definition of a callback to be invoked when the video size is first known or updated
classMediaPlayer.ProvisioningNetworkErrorExceptionThrown when the device requires DRM provisioning but the provisioning attempt has failed due to a network error (Internet reachability, timeout, etc.).
classMediaPlayer.ProvisioningServerErrorExceptionThrown when the device requires DRM provisioning but the provisioning attempt has failed due to the provisioning server denying the request.
classMediaPlayer.TrackInfoClass for MediaPlayer to return each audio/video/subtitle track's metadata.
Constants
intMEDIA_ERROR_IOFile or network related operation errors.
intMEDIA_ERROR_MALFORMEDBitstream is not conforming to the related coding standard or file spec.
intMEDIA_ERROR_NOT_VALID_FOR_PROGRESSIVE_PLAYBACKThe video is streamed and its container is not valid for progressive playback i.e the video's index (e.g moov atom) is not at the start of the file.
intMEDIA_ERROR_SERVER_DIEDMedia server died.
intMEDIA_ERROR_TIMED_OUTSome operation takes too long to complete, usually more than 3-5 seconds.
intMEDIA_ERROR_UNKNOWNUnspecified media player error.
intMEDIA_ERROR_UNSUPPORTEDBitstream is conforming to the related coding standard or file spec, but the media framework does not support the feature.
intMEDIA_INFO_AUDIO_NOT_PLAYINGInforms that audio is not playing.
intMEDIA_INFO_BAD_INTERLEAVINGBad interleaving means that a media has been improperly interleaved or not interleaved at all, e.g has all the video samples first then all the audio ones.
intMEDIA_INFO_BUFFERING_ENDMediaPlayer is resuming playback after filling buffers.
intMEDIA_INFO_BUFFERING_STARTMediaPlayer is temporarily pausing playback internally in order to buffer more data.
intMEDIA_INFO_METADATA_UPDATEA new set of metadata is available.
intMEDIA_INFO_NOT_SEEKABLEThe media cannot be seeked (e.g live stream)
intMEDIA_INFO_STARTED_AS_NEXTThe player was started because it was used as the next player for another player, which just completed playback.
intMEDIA_INFO_SUBTITLE_TIMED_OUTReading the subtitle track takes too long.
intMEDIA_INFO_UNKNOWNUnspecified media player info.
intMEDIA_INFO_UNSUPPORTED_SUBTITLESubtitle track was not supported by the media framework.
intMEDIA_INFO_VIDEO_NOT_PLAYINGInforms that video is not playing.
intMEDIA_INFO_VIDEO_RENDERING_STARTThe player just pushed the very first video frame for rendering.
intMEDIA_INFO_VIDEO_TRACK_LAGGINGThe video is too complex for the decoder: it can't decode frames fast enough.
StringMEDIA_MIMETYPE_TEXT_SUBRIPThis constant was deprecated in API level 28. use
MediaFormat.MIMETYPE_TEXT_SUBRIPintPREPARE_DRM_STATUS_PREPARATION_ERRORThe DRM preparation has failed .
intPREPARE_DRM_STATUS_PROVISIONING_NETWORK_ERRORThe device required DRM provisioning but couldn't reach the provisioning server.
intPREPARE_DRM_STATUS_PROVISIONING_SERVER_ERRORThe device required DRM provisioning but the provisioning server denied the request.
intPREPARE_DRM_STATUS_SUCCESSThe status codes for
OnDrmPreparedListener.onDrmPreparedlistener.intSEEK_CLOSESTThis mode is used with
seekTo(long, int)to move media position to a frame (not necessarily a key frame) associated with a data source that is located closest to or at the given time.intSEEK_CLOSEST_SYNCThis mode is used with
seekTo(long, int)to move media position to a sync (or key) frame associated with a data source that is located closest to (in time) or at the given time.intSEEK_NEXT_SYNCThis mode is used with
seekTo(long, int)to move media position to a sync (or key) frame associated with a data source that is located right after or at the given time.intSEEK_PREVIOUS_SYNCThis mode is used with
seekTo(long, int)to move media position to a sync (or key) frame associated with a data source that is located right before or at the given time.intVIDEO_SCALING_MODE_SCALE_TO_FITSpecifies a video scaling mode.
intVIDEO_SCALING_MODE_SCALE_TO_FIT_WITH_CROPPINGSpecifies a video scaling mode.
Public constructors
MediaPlayer()Default constructor.
MediaPlayer(Context context)Default constructor with context.
Public methods
voidaddOnRoutingChangedListener(AudioRouting.OnRoutingChangedListener listener, Handler handler)Adds an
AudioRouting.OnRoutingChangedListenerto receive notifications of routing changes on this MediaPlayer.voidaddTimedTextSource(FileDescriptor fd, String mimeType)Adds an external timed text source file (FileDescriptor).
voidaddTimedTextSource(String path, String mimeType)Adds an external timed text source file.
voidaddTimedTextSource(FileDescriptor fd, long offset, long length, String mime)Adds an external timed text file (FileDescriptor).
voidaddTimedTextSource(Context context, Uri uri, String mimeType)Adds an external timed text source file (Uri).
voidattachAuxEffect(int effectId)Attaches an auxiliary effect to the player.
voidclearOnMediaTimeDiscontinuityListener()Clears the listener previously set with
setOnMediaTimeDiscontinuityListener(android.media.MediaPlayer.OnMediaTimeDiscontinuityListener)orsetOnMediaTimeDiscontinuityListener(android.media.MediaPlayer.OnMediaTimeDiscontinuityListener, android.os.Handler)voidclearOnSubtitleDataListener()Clears the listener previously set with
setOnSubtitleDataListener(android.media.MediaPlayer.OnSubtitleDataListener)orsetOnSubtitleDataListener(android.media.MediaPlayer.OnSubtitleDataListener, android.os.Handler).static MediaPlayercreate(Context context, Uri uri, SurfaceHolder holder, AudioAttributes audioAttributes, int audioSessionId)Same factory method as
create(android.content.Context, android.net.Uri, android.view.SurfaceHolder)but that lets you specify the audio attributes and session ID to be used by the new MediaPlayer instance.static MediaPlayercreate(Context context, int resid, AudioAttributes audioAttributes, int audioSessionId)Same factory method as
create(android.content.Context, int)but that lets you specify the audio attributes and session ID to be used by the new MediaPlayer instance.static MediaPlayercreate(Context context, Uri uri, SurfaceHolder holder)Convenience method to create a MediaPlayer for a given Uri.
static MediaPlayercreate(Context context, int resid)Convenience method to create a MediaPlayer for a given resource id.
static MediaPlayercreate(Context context, Uri uri)Convenience method to create a MediaPlayer for a given Uri.
VolumeShapercreateVolumeShaper(VolumeShaper.Configuration configuration)Returns a
VolumeShaperobject that can be used modify the volume envelope of the player or track.voiddeselectTrack(int index)Deselect a track.
intgetAudioSessionId()Returns the audio session ID.
intgetCurrentPosition()Gets the current playback position.
MediaPlayer.DrmInfogetDrmInfo()Retrieves the DRM Info associated with the current source
StringgetDrmPropertyString(String propertyName)Read a DRM engine plugin String property value, given the property name string.
intgetDuration()Gets the duration of the file.
MediaDrm.KeyRequestgetKeyRequest(byte[] keySetId, byte[] initData, String mimeType, int keyType, Map<String, String> optionalParameters)A key request/response exchange occurs between the app and a license server to obtain or release keys used to decrypt encrypted content.
PersistableBundlegetMetrics()Return Metrics data about the current player.
PlaybackParamsgetPlaybackParams()Gets the playback params, containing the current playback rate.
AudioDeviceInfogetPreferredDevice()Returns the selected output specified by
setPreferredDevice(AudioDeviceInfo).AudioDeviceInfogetRoutedDevice()Returns an
AudioDeviceInfoidentifying the current routing of this MediaPlayer Note: The query is only valid if the MediaPlayer is currently playing.List<AudioDeviceInfo>getRoutedDevices()Returns a List of
AudioDeviceInfoidentifying the current routing of this MediaPlayer.intgetSelectedTrack(int trackType)Returns the index of the audio, video, or subtitle track currently selected for playback, The return value is an index into the array returned by
getTrackInfo(), and can be used in calls toselectTrack(int)ordeselectTrack(int).SyncParamsgetSyncParams()Gets the A/V sync mode.
MediaTimestampgetTimestamp()Get current playback position as a
MediaTimestamp.TrackInfo[]getTrackInfo()Returns an array of track information.
intgetVideoHeight()Returns the height of the video.
intgetVideoWidth()Returns the width of the video.
booleanisLooping()Checks whether the MediaPlayer is looping or non-looping.
booleanisPlaying()Checks whether the MediaPlayer is playing.
voidpause()Pauses playback.
voidprepare()Prepares the player for playback, synchronously.
voidprepareAsync()Prepares the player for playback, asynchronously.
voidprepareDrm(UUID uuid)Prepares the DRM for the current source
If
OnDrmConfigHelperis registered, it will be called during preparation to allow configuration of the DRM properties before opening the DRM session.byte[]provideKeyResponse(byte[] keySetId, byte[] response)A key response is received from the license server by the app, then it is provided to the DRM engine plugin using provideKeyResponse.
voidrelease()Releases resources associated with this MediaPlayer object.
voidreleaseDrm()Releases the DRM session
The player has to have an active DRM session and be in stopped, or prepared state before this call is made.
voidremoveOnRoutingChangedListener(AudioRouting.OnRoutingChangedListener listener)Removes an
AudioRouting.OnRoutingChangedListenerwhich has been previously added to receive rerouting notifications.voidreset()Resets the MediaPlayer to its uninitialized state.
voidrestoreKeys(byte[] keySetId)Restore persisted offline keys into a new session.
voidseekTo(int msec)Seeks to specified time position.
voidseekTo(long msec, int mode)Moves the media to specified time position by considering the given mode.
voidselectTrack(int index)Selects a track.
voidsetAudioAttributes(AudioAttributes attributes)Sets the audio attributes for this MediaPlayer.
voidsetAudioSessionId(int sessionId)Sets the audio session ID.
voidsetAudioStreamType(int streamtype)This method was deprecated in API level 26. use
setAudioAttributes(android.media.AudioAttributes)voidsetAuxEffectSendLevel(float level)Sets the send level of the player to the attached auxiliary effect.
voidsetDataSource(AssetFileDescriptor afd)Sets the data source (AssetFileDescriptor) to use.
voidsetDataSource(FileDescriptor fd)Sets the data source (FileDescriptor) to use.
voidsetDataSource(FileDescriptor fd, long offset, long length)Sets the data source (FileDescriptor) to use.
voidsetDataSource(String path)Sets the data source (file-path or http/rtsp URL) to use.
voidsetDataSource(MediaDataSource dataSource)Sets the data source (MediaDataSource) to use.
voidsetDataSource(Context context, Uri uri, Map<String, String> headers, List<HttpCookie> cookies)Sets the data source as a content Uri.
voidsetDataSource(Context context, Uri uri, Map<String, String> headers)Sets the data source as a content Uri.
voidsetDataSource(Context context, Uri uri)Sets the data source as a content Uri.
voidsetDisplay(SurfaceHolder sh)Sets the
SurfaceHolderto use for displaying the video portion of the media.voidsetDrmPropertyString(String propertyName, String value)Set a DRM engine plugin String property value.
voidsetLooping(boolean looping)Sets the player to be looping or non-looping.
voidsetNextMediaPlayer(MediaPlayer next)Set the MediaPlayer to start when this MediaPlayer finishes playback (i.e.
voidsetOnBufferingUpdateListener(MediaPlayer.OnBufferingUpdateListener listener)Register a callback to be invoked when the status of a network stream's buffer has changed.
voidsetOnCompletionListener(MediaPlayer.OnCompletionListener listener)Register a callback to be invoked when the end of a media source has been reached during playback.
voidsetOnDrmConfigHelper(MediaPlayer.OnDrmConfigHelper listener)Register a callback to be invoked for configuration of the DRM object before the session is created.
voidsetOnDrmInfoListener(MediaPlayer.OnDrmInfoListener listener)Register a callback to be invoked when the DRM info is known.
voidsetOnDrmInfoListener(MediaPlayer.OnDrmInfoListener listener, Handler handler)Register a callback to be invoked when the DRM info is known.
voidsetOnDrmPreparedListener(MediaPlayer.OnDrmPreparedListener listener, Handler handler)Register a callback to be invoked when the DRM object is prepared.
voidsetOnDrmPreparedListener(MediaPlayer.OnDrmPreparedListener listener)Register a callback to be invoked when the DRM object is prepared.
voidsetOnErrorListener(MediaPlayer.OnErrorListener listener)Register a callback to be invoked when an error has happened during an asynchronous operation.
voidsetOnInfoListener(MediaPlayer.OnInfoListener listener)Register a callback to be invoked when an info/warning is available.
voidsetOnMediaTimeDiscontinuityListener(MediaPlayer.OnMediaTimeDiscontinuityListener listener, Handler handler)Sets the listener to be invoked when a media time discontinuity is encountered.
voidsetOnMediaTimeDiscontinuityListener(MediaPlayer.OnMediaTimeDiscontinuityListener listener)Sets the listener to be invoked when a media time discontinuity is encountered.
voidsetOnPreparedListener(MediaPlayer.OnPreparedListener listener)Register a callback to be invoked when the media source is ready for playback.
voidsetOnSeekCompleteListener(MediaPlayer.OnSeekCompleteListener listener)Register a callback to be invoked when a seek operation has been completed.
voidsetOnSubtitleDataListener(MediaPlayer.OnSubtitleDataListener listener)Sets the listener to be invoked when a subtitle track has new data available.
voidsetOnSubtitleDataListener(MediaPlayer.OnSubtitleDataListener listener, Handler handler)Sets the listener to be invoked when a subtitle track has new data available.
voidsetOnTimedMetaDataAvailableListener(MediaPlayer.OnTimedMetaDataAvailableListener listener)Register a callback to be invoked when a selected track has timed metadata available.
voidsetOnTimedTextListener(MediaPlayer.OnTimedTextListener listener)Register a callback to be invoked when a timed text is available for display.
voidsetOnVideoSizeChangedListener(MediaPlayer.OnVideoSizeChangedListener listener)Register a callback to be invoked when the video size is known or updated.
voidsetPlaybackParams(PlaybackParams params)Sets playback rate using
PlaybackParams.booleansetPreferredDevice(AudioDeviceInfo deviceInfo)Specifies an audio device (via an
AudioDeviceInfoobject) to route the output from this MediaPlayer.voidsetScreenOnWhilePlaying(boolean screenOn)Control whether we should use the attached SurfaceHolder to keep the screen on while video playback is occurring.
voidsetSurface(Surface surface)Sets the
Surfaceto be used as the sink for the video portion of the media.voidsetSyncParams(SyncParams params)Sets A/V sync mode.
voidsetVideoScalingMode(int mode)Sets video scaling mode.
voidsetVolume(float leftVolume, float rightVolume)Sets the volume on this player.
voidsetWakeMode(Context context, int mode)Set the low-level power management behavior for this MediaPlayer.
voidstart()Starts or resumes playback.
voidstop()Stops playback after playback has been started or paused.
Protected methods
voidfinalize()Called by the garbage collector on an object when garbage collection determines that there are no more references to the object.
Inherited methods
Constants
MEDIA_ERROR_IO
Added in API level 17public static final int MEDIA_ERROR_IO
File or network related operation errors.
Constant Value: -1004 (0xfffffc14)
MEDIA_ERROR_MALFORMED
Added in API level 17public static final int MEDIA_ERROR_MALFORMED
Bitstream is not conforming to the related coding standard or file spec.
Constant Value: -1007 (0xfffffc11)
MEDIA_ERROR_NOT_VALID_FOR_PROGRESSIVE_PLAYBACK
Added in API level 3public static final int MEDIA_ERROR_NOT_VALID_FOR_PROGRESSIVE_PLAYBACK
The video is streamed and its container is not valid for progressive playback i.e the video's index (e.g moov atom) is not at the start of the file.
See also:
Constant Value: 200 (0x000000c8)
MEDIA_ERROR_SERVER_DIED
Added in API level 1public static final int MEDIA_ERROR_SERVER_DIED
Media server died. In this case, the application must release the MediaPlayer object and instantiate a new one.
See also:
Constant Value: 100 (0x00000064)
MEDIA_ERROR_TIMED_OUT
Added in API level 17public static final int MEDIA_ERROR_TIMED_OUT
Some operation takes too long to complete, usually more than 3-5 seconds.
Constant Value: -110 (0xffffff92)
MEDIA_ERROR_UNKNOWN
Added in API level 1public static final int MEDIA_ERROR_UNKNOWN
Unspecified media player error.
See also:
Constant Value: 1 (0x00000001)
MEDIA_ERROR_UNSUPPORTED
Added in API level 17public static final int MEDIA_ERROR_UNSUPPORTED
Bitstream is conforming to the related coding standard or file spec, but the media framework does not support the feature.
Constant Value: -1010 (0xfffffc0e)
MEDIA_INFO_AUDIO_NOT_PLAYING
Added in API level 26public static final int MEDIA_INFO_AUDIO_NOT_PLAYING
Informs that audio is not playing. Note that playback of the video is not interrupted.
See also:
Constant Value: 804 (0x00000324)
MEDIA_INFO_BAD_INTERLEAVING
Added in API level 3public static final int MEDIA_INFO_BAD_INTERLEAVING
Bad interleaving means that a media has been improperly interleaved or not interleaved at all, e.g has all the video samples first then all the audio ones. Video is playing but a lot of disk seeks may be happening.
See also:
Constant Value: 800 (0x00000320)
MEDIA_INFO_BUFFERING_END
Added in API level 9public static final int MEDIA_INFO_BUFFERING_END
MediaPlayer is resuming playback after filling buffers.
See also:
Constant Value: 702 (0x000002be)
MEDIA_INFO_BUFFERING_START
Added in API level 9public static final int MEDIA_INFO_BUFFERING_START
MediaPlayer is temporarily pausing playback internally in order to buffer more data.
See also:
Constant Value: 701 (0x000002bd)
MEDIA_INFO_METADATA_UPDATE
Added in API level 5public static final int MEDIA_INFO_METADATA_UPDATE
A new set of metadata is available.
See also:
Constant Value: 802 (0x00000322)
MEDIA_INFO_NOT_SEEKABLE
Added in API level 3public static final int MEDIA_INFO_NOT_SEEKABLE
The media cannot be seeked (e.g live stream)
See also:
Constant Value: 801 (0x00000321)
MEDIA_INFO_STARTED_AS_NEXT
Added in API level 28public static final int MEDIA_INFO_STARTED_AS_NEXT
The player was started because it was used as the next player for another player, which just completed playback.
Constant Value: 2 (0x00000002)
MEDIA_INFO_SUBTITLE_TIMED_OUT
Added in API level 19public static final int MEDIA_INFO_SUBTITLE_TIMED_OUT
Reading the subtitle track takes too long.
See also:
Constant Value: 902 (0x00000386)
MEDIA_INFO_UNKNOWN
Added in API level 3public static final int MEDIA_INFO_UNKNOWN
Unspecified media player info.
See also:
Constant Value: 1 (0x00000001)
MEDIA_INFO_UNSUPPORTED_SUBTITLE
Added in API level 19public static final int MEDIA_INFO_UNSUPPORTED_SUBTITLE
Subtitle track was not supported by the media framework.
See also:
Constant Value: 901 (0x00000385)
MEDIA_INFO_VIDEO_NOT_PLAYING
Added in API level 26public static final int MEDIA_INFO_VIDEO_NOT_PLAYING
Informs that video is not playing. Note that playback of the audio is not interrupted.
See also:
Constant Value: 805 (0x00000325)
MEDIA_INFO_VIDEO_RENDERING_START
Added in API level 17public static final int MEDIA_INFO_VIDEO_RENDERING_START
The player just pushed the very first video frame for rendering.
See also:
Constant Value: 3 (0x00000003)
MEDIA_INFO_VIDEO_TRACK_LAGGING
Added in API level 3public static final int MEDIA_INFO_VIDEO_TRACK_LAGGING
The video is too complex for the decoder: it can't decode frames fast enough. Possibly only the audio plays fine at this stage.
See also:
Constant Value: 700 (0x000002bc)
MEDIA_MIMETYPE_TEXT_SUBRIP
public static final String MEDIA_MIMETYPE_TEXT_SUBRIP
This constant was deprecated in API level 28.
useMediaFormat.MIMETYPE_TEXT_SUBRIPMIME type for SubRip (SRT) container. Used in addTimedTextSource APIs.
Constant Value: "application/x-subrip"
PREPARE_DRM_STATUS_PREPARATION_ERROR
Added in API level 26public static final int PREPARE_DRM_STATUS_PREPARATION_ERROR
The DRM preparation has failed .
Constant Value: 3 (0x00000003)
PREPARE_DRM_STATUS_PROVISIONING_NETWORK_ERROR
Added in API level 26public static final int PREPARE_DRM_STATUS_PROVISIONING_NETWORK_ERROR
The device required DRM provisioning but couldn't reach the provisioning server.
Constant Value: 1 (0x00000001)
PREPARE_DRM_STATUS_PROVISIONING_SERVER_ERROR
Added in API level 26public static final int PREPARE_DRM_STATUS_PROVISIONING_SERVER_ERROR
The device required DRM provisioning but the provisioning server denied the request.
Constant Value: 2 (0x00000002)
PREPARE_DRM_STATUS_SUCCESS
Added in API level 26public static final int PREPARE_DRM_STATUS_SUCCESS
The status codes for
OnDrmPreparedListener.onDrmPreparedlistener.DRM preparation has succeeded.
Constant Value: 0 (0x00000000)
SEEK_CLOSEST
Added in API level 26public static final int SEEK_CLOSEST
This mode is used with
seekTo(long, int)to move media position to a frame (not necessarily a key frame) associated with a data source that is located closest to or at the given time.See also:
Constant Value: 3 (0x00000003)
SEEK_CLOSEST_SYNC
Added in API level 26public static final int SEEK_CLOSEST_SYNC
This mode is used with
seekTo(long, int)to move media position to a sync (or key) frame associated with a data source that is located closest to (in time) or at the given time.See also:
Constant Value: 2 (0x00000002)
SEEK_NEXT_SYNC
Added in API level 26public static final int SEEK_NEXT_SYNC
This mode is used with
seekTo(long, int)to move media position to a sync (or key) frame associated with a data source that is located right after or at the given time.See also:
Constant Value: 1 (0x00000001)
SEEK_PREVIOUS_SYNC
Added in API level 26public static final int SEEK_PREVIOUS_SYNC
This mode is used with
seekTo(long, int)to move media position to a sync (or key) frame associated with a data source that is located right before or at the given time.See also:
Constant Value: 0 (0x00000000)
VIDEO_SCALING_MODE_SCALE_TO_FIT
Added in API level 16public static final int VIDEO_SCALING_MODE_SCALE_TO_FIT
Specifies a video scaling mode. The content is stretched to the surface rendering area. When the surface has the same aspect ratio as the content, the aspect ratio of the content is maintained; otherwise, the aspect ratio of the content is not maintained when video is being rendered. Unlike
VIDEO_SCALING_MODE_SCALE_TO_FIT_WITH_CROPPING, there is no content cropping with this video scaling mode.Constant Value: 1 (0x00000001)
VIDEO_SCALING_MODE_SCALE_TO_FIT_WITH_CROPPING
Added in API level 16public static final int VIDEO_SCALING_MODE_SCALE_TO_FIT_WITH_CROPPING
Specifies a video scaling mode. The content is scaled, maintaining its aspect ratio. The whole surface area is always used. When the aspect ratio of the content is the same as the surface, no content is cropped; otherwise, content is cropped to fit the surface.
Constant Value: 2 (0x00000002)
Public constructors
MediaPlayer
Added in API level 1public MediaPlayer ()
Default constructor.
Consider using one of the create() methods for synchronously instantiating a MediaPlayer from a Uri or resource.
You must call
release()when you are finished using the instantiated instance. Doing so frees any resources you have previously acquired.MediaPlayer
Added in API level 34public MediaPlayer (Context context)
Default constructor with context.
Consider using one of the create() methods for synchronously instantiating a MediaPlayer from a Uri or resource.
Parameters contextContext: non-null context. This context will be used to pull information, such asAttributionSourceand device specific session ids, which will be associated with theMediaPlayer. However, the context itself will not be retained by the MediaPlayer.Public methods
addOnRoutingChangedListener
Added in API level 28public void addOnRoutingChangedListener (AudioRouting.OnRoutingChangedListener listener, Handler handler)
Adds an
AudioRouting.OnRoutingChangedListenerto receive notifications of routing changes on this MediaPlayer.Parameters listenerAudioRouting.OnRoutingChangedListener: TheAudioRouting.OnRoutingChangedListenerinterface to receive notifications of rerouting events.handlerHandler: Specifies theHandlerobject for the thread on which to execute the callback. Ifnull, the handler on the main looper will be used.addTimedTextSource
Added in API level 16public void addTimedTextSource (FileDescriptor fd, String mimeType)
Adds an external timed text source file (FileDescriptor). It is the caller's responsibility to close the file descriptor. It is safe to do so as soon as this call returns. Currently supported format is SubRip. Note that a single external timed text source may contain multiple tracks in it. One can find the total number of available tracks using
getTrackInfo()to see what additional tracks become available after this method call.Parameters fdFileDescriptor: the FileDescriptor for the file you want to playmimeTypeString: The mime type of the file. Must be one of the mime types listed above.Throws IllegalArgumentExceptionif the mimeType is not supported. IllegalStateExceptionif called in an invalid state. addTimedTextSource
Added in API level 16public void addTimedTextSource (String path, String mimeType)
Adds an external timed text source file. Currently supported format is SubRip with the file extension .srt, case insensitive. Note that a single external timed text source may contain multiple tracks in it. One can find the total number of available tracks using
getTrackInfo()to see what additional tracks become available after this method call.Parameters pathString: The file path of external timed text source file.mimeTypeString: The mime type of the file. Must be one of the mime types listed above.Throws IOExceptionif the file cannot be accessed or is corrupted. IllegalArgumentExceptionif the mimeType is not supported. IllegalStateExceptionif called in an invalid state. addTimedTextSource
Added in API level 16public void addTimedTextSource (FileDescriptor fd, long offset, long length, String mime)
Adds an external timed text file (FileDescriptor). It is the caller's responsibility to close the file descriptor. It is safe to do so as soon as this call returns. Currently supported format is SubRip. Note that a single external timed text source may contain multiple tracks in it. One can find the total number of available tracks using
getTrackInfo()to see what additional tracks become available after this method call.Parameters fdFileDescriptor: the FileDescriptor for the file you want to playoffsetlong: the offset into the file where the data to be played starts, in byteslengthlong: the length in bytes of the data to be playedmimeString: The mime type of the file. Must be one of the mime types listed above.Throws IllegalArgumentExceptionif the mimeType is not supported. IllegalStateExceptionif called in an invalid state. addTimedTextSource
Added in API level 16public void addTimedTextSource (Context context, Uri uri, String mimeType)
Adds an external timed text source file (Uri). Currently supported format is SubRip with the file extension .srt, case insensitive. Note that a single external timed text source may contain multiple tracks in it. One can find the total number of available tracks using
getTrackInfo()to see what additional tracks become available after this method call.Parameters contextContext: the Context to use when resolving the UriuriUri: the Content URI of the data you want to playmimeTypeString: The mime type of the file. Must be one of the mime types listed above.Throws IOExceptionif the file cannot be accessed or is corrupted. IllegalArgumentExceptionif the mimeType is not supported. IllegalStateExceptionif called in an invalid state. attachAuxEffect
Added in API level 9public void attachAuxEffect (int effectId)
Attaches an auxiliary effect to the player. A typical auxiliary effect is a reverberation effect which can be applied on any sound source that directs a certain amount of its energy to this effect. This amount is defined by setAuxEffectSendLevel(). See
setAuxEffectSendLevel(float).After creating an auxiliary effect (e.g.
EnvironmentalReverb), retrieve its ID withAudioEffect.getId()and use it when calling this method to attach the player to the effect.To detach the effect from the player, call this method with a null effect id.
This method must be called after one of the overloaded
setDataSourcemethods.Parameters effectIdint: system wide unique id of the effect to attachclearOnMediaTimeDiscontinuityListener
Added in API level 28public void clearOnMediaTimeDiscontinuityListener ()
Clears the listener previously set with
setOnMediaTimeDiscontinuityListener(android.media.MediaPlayer.OnMediaTimeDiscontinuityListener)orsetOnMediaTimeDiscontinuityListener(android.media.MediaPlayer.OnMediaTimeDiscontinuityListener, android.os.Handler)clearOnSubtitleDataListener
Added in API level 28public void clearOnSubtitleDataListener ()
Clears the listener previously set with
setOnSubtitleDataListener(android.media.MediaPlayer.OnSubtitleDataListener)orsetOnSubtitleDataListener(android.media.MediaPlayer.OnSubtitleDataListener, android.os.Handler).create
Added in API level 21public static MediaPlayer create (Context context, Uri uri, SurfaceHolder holder, AudioAttributes audioAttributes, int audioSessionId)
Same factory method as
create(android.content.Context, android.net.Uri, android.view.SurfaceHolder)but that lets you specify the audio attributes and session ID to be used by the new MediaPlayer instance.Parameters contextContext: the Context to useuriUri: the Uri from which to get the datasourceholderSurfaceHolder: the SurfaceHolder to use for displaying the video, may be null.audioAttributesAudioAttributes: theAudioAttributesto be used by the media player.audioSessionIdint: the audio session ID to be used by the media player, seeAudioManager.generateAudioSessionId()to obtain a new session.Returns MediaPlayera MediaPlayer object, or null if creation failed create
Added in API level 21public static MediaPlayer create (Context context, int resid, AudioAttributes audioAttributes, int audioSessionId)
Same factory method as
create(android.content.Context, int)but that lets you specify the audio attributes and session ID to be used by the new MediaPlayer instance.Parameters contextContext: the Context to useresidint: the raw resource id (R.raw.<something>) for the resource to use as the datasourceaudioAttributesAudioAttributes: theAudioAttributesto be used by the media player.audioSessionIdint: the audio session ID to be used by the media player, seeAudioManager.generateAudioSessionId()to obtain a new session.Returns MediaPlayera MediaPlayer object, or null if creation failed create
Added in API level 1public static MediaPlayer create (Context context, Uri uri, SurfaceHolder holder)
Convenience method to create a MediaPlayer for a given Uri. On success,
prepare()will already have been called and must not be called again.You must call
release()when you are finished using the created instance. Doing so frees any resources you have previously acquired.Note that since
prepare()is called automatically in this method, you cannot change the audio session ID (seesetAudioSessionId(int)) or audio attributes (seesetAudioAttributes(android.media.AudioAttributes)of the new MediaPlayer.Parameters contextContext: the Context to useuriUri: the Uri from which to get the datasourceholderSurfaceHolder: the SurfaceHolder to use for displaying the videoReturns MediaPlayera MediaPlayer object, or null if creation failed create
Added in API level 1public static MediaPlayer create (Context context, int resid)
Convenience method to create a MediaPlayer for a given resource id. On success,
prepare()will already have been called and must not be called again.You must call
release()when you are finished using the created instance. Doing so frees any resources you have previously acquired.Note that since
prepare()is called automatically in this method, you cannot change the audio session ID (seesetAudioSessionId(int)) or audio attributes (seesetAudioAttributes(android.media.AudioAttributes)of the new MediaPlayer.Parameters contextContext: the Context to useresidint: the raw resource id (R.raw.<something>) for the resource to use as the datasourceReturns MediaPlayera MediaPlayer object, or null if creation failed create
Added in API level 1public static MediaPlayer create (Context context, Uri uri)
Convenience method to create a MediaPlayer for a given Uri. On success,
prepare()will already have been called and must not be called again.You must call
release()when you are finished using the created instance. Doing so frees any resources you have previously acquired.Note that since
prepare()is called automatically in this method, you cannot change the audio session ID (seesetAudioSessionId(int)) or audio attributes (seesetAudioAttributes(android.media.AudioAttributes)of the new MediaPlayer.Parameters contextContext: the Context to useuriUri: the Uri from which to get the datasourceReturns MediaPlayera MediaPlayer object, or null if creation failed createVolumeShaper
Added in API level 26public VolumeShaper createVolumeShaper (VolumeShaper.Configuration configuration)
Returns a
VolumeShaperobject that can be used modify the volume envelope of the player or track.Parameters configurationVolumeShaper.Configuration: This value cannot benull.Returns VolumeShaperThis value cannot be null.deselectTrack
Added in API level 16public void deselectTrack (int index)
Deselect a track.
Currently, the track must be a timed text track and no audio or video tracks can be deselected. If the timed text track identified by index has not been selected before, it throws an exception.
Parameters indexint: the index of the track to be deselected. The valid range of the index is 0..total number of tracks - 1. The total number of tracks as well as the type of each individual track can be found by callinggetTrackInfo()method.Throws IllegalStateExceptionif called in an invalid state. See also:
getAudioSessionId
Added in API level 9public int getAudioSessionId ()
Returns the audio session ID.
Returns intthe audio session ID. Note that the audio session ID is 0 only if a problem occured when the MediaPlayer was contructed. getCurrentPosition
Added in API level 1public int getCurrentPosition ()
Gets the current playback position.
Returns intthe current position in milliseconds getDrmInfo
Added in API level 26public MediaPlayer.DrmInfo getDrmInfo ()
Retrieves the DRM Info associated with the current source
Returns MediaPlayer.DrmInfoThrows IllegalStateExceptionif called before prepare() getDrmPropertyString
Added in API level 26public String getDrmPropertyString (String propertyName)
Read a DRM engine plugin String property value, given the property name string.
Parameters propertyNameString: the property name Standard fields names are:MediaDrm.PROPERTY_VENDOR,MediaDrm.PROPERTY_VERSION,MediaDrm.PROPERTY_DESCRIPTION,MediaDrm.PROPERTY_ALGORITHMSThis value cannot benull. Value isMediaDrm.PROPERTY_VENDOR,MediaDrm.PROPERTY_VERSION,MediaDrm.PROPERTY_DESCRIPTION, orMediaDrm.PROPERTY_ALGORITHMSReturns StringThis value cannot be null.Throws MediaPlayer.NoDrmSchemeExceptiongetDuration
Added in API level 1public int getDuration ()
Gets the duration of the file.
Returns intthe duration in milliseconds, if no duration is available (for example, if streaming live content), -1 is returned. getKeyRequest
Added in API level 26public MediaDrm.KeyRequest getKeyRequest (byte[] keySetId, byte[] initData, String mimeType, int keyType, Map<String, String> optionalParameters)
A key request/response exchange occurs between the app and a license server to obtain or release keys used to decrypt encrypted content.
getKeyRequest() is used to obtain an opaque key request byte array that is delivered to the license server. The opaque key request byte array is returned in KeyRequest.data. The recommended URL to deliver the key request to is returned in KeyRequest.defaultUrl.
After the app has received the key request response from the server, it should deliver to the response to the DRM engine plugin using the method
provideKeyResponse(byte, byte).Parameters keySetIdbyte: is the key-set identifier of the offline keys being released when keyType isMediaDrm.KEY_TYPE_RELEASE. It should be set to null for other key requests, when keyType isMediaDrm.KEY_TYPE_STREAMINGorMediaDrm.KEY_TYPE_OFFLINE.initDatabyte: is the container-specific initialization data when the keyType isMediaDrm.KEY_TYPE_STREAMINGorMediaDrm.KEY_TYPE_OFFLINE. Its meaning is interpreted based on the mime type provided in the mimeType parameter. It could contain, for example, the content ID, key ID or other data obtained from the content metadata that is required in generating the key request. When the keyType isMediaDrm.KEY_TYPE_RELEASE, it should be set to null.mimeTypeString: identifies the mime type of the content This value may benull.keyTypeint: specifies the type of the request. The request may be to acquire keys for streaming,MediaDrm.KEY_TYPE_STREAMING, or for offline contentMediaDrm.KEY_TYPE_OFFLINE, or to release previously acquired keys (MediaDrm.KEY_TYPE_RELEASE), which are identified by a keySetId. Value isMediaDrm.KEY_TYPE_STREAMING,MediaDrm.KEY_TYPE_OFFLINE, orMediaDrm.KEY_TYPE_RELEASEoptionalParametersMap: are included in the key request message to allow a client application to provide additional message parameters to the server. This may benullif no additional parameters are to be sent.Returns MediaDrm.KeyRequestThis value cannot be null.Throws MediaPlayer.NoDrmSchemeExceptionif there is no active DRM session getMetrics
Added in API level 26public PersistableBundle getMetrics ()
Return Metrics data about the current player.
Returns PersistableBundlea PersistableBundlecontaining the set of attributes and values available for the media being handled by this instance of MediaPlayer The attributes are descibed inMetricsConstants. Additional vendor-specific fields may also be present in the return value.getPlaybackParams
Added in API level 23public PlaybackParams getPlaybackParams ()
Gets the playback params, containing the current playback rate.
Returns PlaybackParamsthe playback params. This value cannot be null.Throws IllegalStateExceptionif the internal player engine has not been initialized. getPreferredDevice
Added in API level 28public AudioDeviceInfo getPreferredDevice ()
Returns the selected output specified by
setPreferredDevice(AudioDeviceInfo). Note that this is not guaranteed to correspond to the actual device being used for playback.Returns AudioDeviceInfogetRoutedDevice
Added in API level 28public AudioDeviceInfo getRoutedDevice ()
Returns an
AudioDeviceInfoidentifying the current routing of this MediaPlayer Note: The query is only valid if the MediaPlayer is currently playing. If the player is not playing, the returned device can be null or correspond to previously selected device when the player was last active. Audio may play on multiple devices simultaneously (e.g. an alarm playing on headphones and speaker on a phone), so prefer usinggetRoutedDevices().Returns AudioDeviceInfogetRoutedDevices
Added in API level 36public List<AudioDeviceInfo> getRoutedDevices ()
Returns a List of
AudioDeviceInfoidentifying the current routing of this MediaPlayer. Note: The query is only valid if the MediaPlayer is currently playing. If the player is not playing, the returned devices can be empty or correspond to previously selected devices when the player was last active.Returns List<AudioDeviceInfo>This value cannot be null.getSelectedTrack
Added in API level 21public int getSelectedTrack (int trackType)
Returns the index of the audio, video, or subtitle track currently selected for playback, The return value is an index into the array returned by
getTrackInfo(), and can be used in calls toselectTrack(int)ordeselectTrack(int).Parameters trackTypeint: should be one ofTrackInfo.MEDIA_TRACK_TYPE_VIDEO,TrackInfo.MEDIA_TRACK_TYPE_AUDIO, orTrackInfo.MEDIA_TRACK_TYPE_SUBTITLEReturns intindex of the audio, video, or subtitle track currently selected for playback; a negative integer is returned when there is no selected track for trackTypeor whentrackTypeis not one of audio, video, or subtitle.Throws IllegalStateExceptionif called after release()getSyncParams
Added in API level 23public SyncParams getSyncParams ()
Gets the A/V sync mode.
Returns SyncParamsthe A/V sync params This value cannot be null.Throws IllegalStateExceptionif the internal player engine has not been initialized. getTimestamp
Added in API level 23public MediaTimestamp getTimestamp ()
Get current playback position as a
MediaTimestamp.The MediaTimestamp represents how the media time correlates to the system time in a linear fashion using an anchor and a clock rate. During regular playback, the media time moves fairly constantly (though the anchor frame may be rebased to a current system time, the linear correlation stays steady). Therefore, this method does not need to be called often.
To help users get current playback position, this method always anchors the timestamp to the current
system time, soMediaTimestamp.getAnchorMediaTimeUscan be used as current playback position.Returns MediaTimestampa MediaTimestamp object if a timestamp is available, or nullif no timestamp is available, e.g. because the media player has not been initialized.See also:
getTrackInfo
Added in API level 16public TrackInfo[] getTrackInfo ()
Returns an array of track information.
Returns TrackInfo[]Array of track info. The total number of tracks is the array length. Must be called again if an external timed text source has been added after any of the addTimedTextSource methods are called. Throws IllegalStateExceptionif it is called in an invalid state. getVideoHeight
Added in API level 1public int getVideoHeight ()
Returns the height of the video.
Returns intthe height of the video, or 0 if there is no video, no display surface was set, or the height has not been determined yet. The OnVideoSizeChangedListener can be registered via setOnVideoSizeChangedListener(android.media.MediaPlayer.OnVideoSizeChangedListener)to provide a notification when the height is available.getVideoWidth
Added in API level 1public int getVideoWidth ()
Returns the width of the video.
Returns intthe width of the video, or 0 if there is no video, no display surface was set, or the width has not been determined yet. The OnVideoSizeChangedListener can be registered via setOnVideoSizeChangedListener(android.media.MediaPlayer.OnVideoSizeChangedListener)to provide a notification when the width is available.isLooping
Added in API level 3public boolean isLooping ()
Checks whether the MediaPlayer is looping or non-looping.
Returns booleantrue if the MediaPlayer is currently looping, false otherwise isPlaying
Added in API level 1public boolean isPlaying ()
Checks whether the MediaPlayer is playing.
Returns booleantrue if currently playing, false otherwise Throws IllegalStateExceptionif the internal player engine has not been initialized or has been released. pause
Added in API level 1public void pause ()
Pauses playback. Call start() to resume.
Throws IllegalStateExceptionif the internal player engine has not been initialized. prepare
Added in API level 1public void prepare ()
Prepares the player for playback, synchronously. After setting the datasource and the display surface, you need to either call prepare() or prepareAsync(). For files, it is OK to call prepare(), which blocks until MediaPlayer is ready for playback.
Throws IllegalStateExceptionif it is called in an invalid state IOExceptionprepareAsync
Added in API level 1public void prepareAsync ()
Prepares the player for playback, asynchronously. After setting the datasource and the display surface, you need to either call prepare() or prepareAsync(). For streams, you should call prepareAsync(), which returns immediately, rather than blocking until enough data has been buffered.
Throws IllegalStateExceptionif it is called in an invalid state prepareDrm
Added in API level 26public void prepareDrm (UUID uuid)
Prepares the DRM for the current source
If
OnDrmConfigHelperis registered, it will be called during preparation to allow configuration of the DRM properties before opening the DRM session. Note that the callback is called synchronously in the thread that calledprepareDrm. It should be used only for a series ofgetDrmPropertyStringandsetDrmPropertyStringcalls and refrain from any lengthy operation.If the device has not been provisioned before, this call also provisions the device which involves accessing the provisioning server and can take a variable time to complete depending on the network connectivity. If
OnDrmPreparedListeneris registered, prepareDrm() runs in non-blocking mode by launching the provisioning in the background and returning. The listener will be called when provisioning and preparation has finished. If aOnDrmPreparedListeneris not registered, prepareDrm() waits till provisioning and preparation has finished, i.e., runs in blocking mode.If
OnDrmPreparedListeneris registered, it is called to indicate the DRM session being ready. The application should not make any assumption about its call sequence (e.g., before or after prepareDrm returns), or the thread context that will execute the listener (unless the listener is registered with a handler thread).Parameters uuidUUID: The UUID of the crypto scheme. If not known beforehand, it can be retrieved from the source throughgetDrmInfoor registering aonDrmInfoListener. This value cannot benull.Throws IllegalStateExceptionif called before prepare(), or the DRM was prepared already UnsupportedSchemeExceptionif the crypto scheme is not supported ResourceBusyExceptionif required DRM resources are in use MediaPlayer.ProvisioningNetworkErrorExceptionif provisioning is required but failed due to a network error MediaPlayer.ProvisioningServerErrorExceptionif provisioning is required but failed due to the request denied by the provisioning server provideKeyResponse
Added in API level 26public byte[] provideKeyResponse (byte[] keySetId, byte[] response)A key response is received from the license server by the app, then it is provided to the DRM engine plugin using provideKeyResponse. When the response is for an offline key request, a key-set identifier is returned that can be used to later restore the keys to a new session with the method {@ link # restoreKeys}. When the response is for a streaming or release request, null is returned.
Parameters keySetIdbyte: When the response is for a release request, keySetId identifies the saved key associated with the release request (i.e., the same keySetId passed to the earlier {@ link # getKeyRequest} call. It MUST be null when the response is for either streaming or offline key requests.responsebyte: the byte array response from the serverReturns byte[]Throws MediaPlayer.NoDrmSchemeExceptionif there is no active DRM session DeniedByServerExceptionif the response indicates that the server rejected the request release
Added in API level 1public void release ()
Releases resources associated with this MediaPlayer object.
You must call this method once the instance is no longer required.
releaseDrm
Added in API level 26public void releaseDrm ()
Releases the DRM session
The player has to have an active DRM session and be in stopped, or prepared state before this call is made. A
reset()call will release the DRM session implicitly.Throws MediaPlayer.NoDrmSchemeExceptionif there is no active DRM session to release removeOnRoutingChangedListener
Added in API level 28public void removeOnRoutingChangedListener (AudioRouting.OnRoutingChangedListener listener)
Removes an
AudioRouting.OnRoutingChangedListenerwhich has been previously added to receive rerouting notifications.Parameters listenerAudioRouting.OnRoutingChangedListener: The previously addedAudioRouting.OnRoutingChangedListenerinterface to remove.reset
Added in API level 1public void reset ()
Resets the MediaPlayer to its uninitialized state. After calling this method, you will have to initialize it again by setting the data source and calling prepare().
restoreKeys
Added in API level 26public void restoreKeys (byte[] keySetId)
Restore persisted offline keys into a new session. keySetId identifies the keys to load, obtained from a prior call to
provideKeyResponse(byte, byte).Parameters keySetIdbyte: identifies the saved key set to restore This value cannot benull.Throws MediaPlayer.NoDrmSchemeExceptionseekTo
Added in API level 1public void seekTo (int msec)
Seeks to specified time position. Same as
seekTo(long, int)withmode = SEEK_PREVIOUS_SYNC.Parameters msecint: the offset in milliseconds from the start to seek toThrows IllegalStateExceptionif the internal player engine has not been initialized seekTo
Added in API level 26public void seekTo (long msec, int mode)Moves the media to specified time position by considering the given mode.
When seekTo is finished, the user will be notified via OnSeekComplete supplied by the user. There is at most one active seekTo processed at any time. If there is a to-be-completed seekTo, new seekTo requests will be queued in such a way that only the last request is kept. When current seekTo is completed, the queued request will be processed if that request is different from just-finished seekTo operation, i.e., the requested position or mode is different.
Parameters mseclong: the offset in milliseconds from the start to seek to. When seeking to the given time position, there is no guarantee that the data source has a frame located at the position. When this happens, a frame nearby will be rendered. If msec is negative, time position zero will be used. If msec is larger than duration, duration will be used.modeint: the mode indicating where exactly to seek to. UseSEEK_PREVIOUS_SYNCif one wants to seek to a sync frame that has a timestamp earlier than or the same as msec. UseSEEK_NEXT_SYNCif one wants to seek to a sync frame that has a timestamp later than or the same as msec. UseSEEK_CLOSEST_SYNCif one wants to seek to a sync frame that has a timestamp closest to or the same as msec. UseSEEK_CLOSESTif one wants to seek to a frame that may or may not be a sync frame but is closest to or the same as msec.SEEK_CLOSESToften has larger performance overhead compared to the other options if there is no sync frame located at msec. Value isSEEK_PREVIOUS_SYNC,SEEK_NEXT_SYNC,SEEK_CLOSEST_SYNC, orSEEK_CLOSESTThrows IllegalStateExceptionif the internal player engine has not been initialized IllegalArgumentExceptionif the mode is invalid. selectTrack
Added in API level 16public void selectTrack (int index)
Selects a track.
If a MediaPlayer is in invalid state, it throws an IllegalStateException exception. If a MediaPlayer is in Started state, the selected track is presented immediately. If a MediaPlayer is not in Started state, it just marks the track to be played.
In any valid state, if it is called multiple times on the same type of track (ie. Video, Audio, Timed Text), the most recent one will be chosen.
The first audio and video tracks are selected by default if available, even though this method is not called. However, no timed text track will be selected until this function is called.
Currently, only timed text, subtitle or audio tracks can be selected via this method. In addition, the support for selecting an audio track at runtime is pretty limited in that an audio track can only be selected in the Prepared state.
Parameters indexint: the index of the track to be selected. The valid range of the index is 0..total number of track - 1. The total number of tracks as well as the type of each individual track can be found by callinggetTrackInfo()method.Throws IllegalStateExceptionif called in an invalid state. See also:
setAudioAttributes
Added in API level 21public void setAudioAttributes (AudioAttributes attributes)
Sets the audio attributes for this MediaPlayer. See
AudioAttributesfor how to build and configure an instance of this class. You must call this method beforeprepare()orprepareAsync()in order for the audio attributes to become effective thereafter.Parameters attributesAudioAttributes: a non-null set of audio attributesThrows IllegalArgumentExceptionsetAudioSessionId
Added in API level 9public void setAudioSessionId (int sessionId)
Sets the audio session ID.
Parameters sessionIdint: the audio session ID. The audio session ID is a system wide unique identifier for the audio stream played by this MediaPlayer instance. The primary use of the audio session ID is to associate audio effects to a particular instance of MediaPlayer: if an audio session ID is provided when creating an audio effect, this effect will be applied only to the audio content of media players within the same audio session and not to the output mix. When created, a MediaPlayer instance automatically generates its own audio session ID. However, it is possible to force this player to be part of an already existing audio session by calling this method. This method must be called before one of the overloadedsetDataSourcemethods. Note that session id set using this method will override device-specific audio session id, if theMediaPlayerwas instantiated using device-specificContext- seeMediaPlayer.MediaPlayer(Context).Throws IllegalStateExceptionif it is called in an invalid state IllegalArgumentExceptionsetAudioStreamType
public void setAudioStreamType (int streamtype)
This method was deprecated in API level 26.
usesetAudioAttributes(android.media.AudioAttributes)Sets the audio stream type for this MediaPlayer. See
AudioManagerfor a list of stream types. Must call this method before prepare() or prepareAsync() in order for the target stream type to become effective thereafter.Parameters streamtypeint: the audio stream typeSee also:
setAuxEffectSendLevel
Added in API level 9public void setAuxEffectSendLevel (float level)
Sets the send level of the player to the attached auxiliary effect. See
attachAuxEffect(int). The level value range is 0 to 1.0.By default the send level is 0, so even if an effect is attached to the player this method must be called for the effect to be applied.
Note that the passed level value is a raw scalar. UI controls should be scaled logarithmically: the gain applied by audio framework ranges from -72dB to 0dB, so an appropriate conversion from linear UI input x to level is: x == 0 -> level = 0 0 < x <= R -> level = 10^(72*(x-R)/20/R)
Parameters levelfloat: send level scalarsetDataSource
Added in API level 24public void setDataSource (AssetFileDescriptor afd)
Sets the data source (AssetFileDescriptor) to use. It is the caller's responsibility to close the file descriptor. It is safe to do so as soon as this call returns.
Parameters afdAssetFileDescriptor: the AssetFileDescriptor for the file you want to play This value cannot benull.Throws IllegalStateExceptionif it is called in an invalid state IllegalArgumentExceptionif afd is not a valid AssetFileDescriptor IOExceptionif afd can not be read setDataSource
Added in API level 1public void setDataSource (FileDescriptor fd)
Sets the data source (FileDescriptor) to use. It is the caller's responsibility to close the file descriptor. It is safe to do so as soon as this call returns.
Parameters fdFileDescriptor: the FileDescriptor for the file you want to playThrows IllegalStateExceptionif it is called in an invalid state IllegalArgumentExceptionif fd is not a valid FileDescriptor IOExceptionif fd can not be read setDataSource
Added in API level 1public void setDataSource (FileDescriptor fd, long offset, long length)
Sets the data source (FileDescriptor) to use. The FileDescriptor must be seekable (N.B. a LocalSocket is not seekable). It is the caller's responsibility to close the file descriptor. It is safe to do so as soon as this call returns.
Parameters fdFileDescriptor: the FileDescriptor for the file you want to playoffsetlong: the offset into the file where the data to be played starts, in byteslengthlong: the length in bytes of the data to be playedThrows IllegalStateExceptionif it is called in an invalid state IllegalArgumentExceptionif fd is not a valid FileDescriptor IOExceptionif fd can not be read setDataSource
Added in API level 1public void setDataSource (String path)
Sets the data source (file-path or http/rtsp URL) to use.
When
pathrefers to a local file, the file may actually be opened by a process other than the calling application. This implies that the pathname should be an absolute path (as any other process runs with unspecified current working directory), and that the pathname should reference a world-readable file. As an alternative, the application could first open the file for reading, and then use the file descriptor formsetDataSource(java.io.FileDescriptor).Parameters pathString: the path of the file, or the http/rtsp URL of the stream you want to playThrows IllegalStateExceptionif it is called in an invalid state IOExceptionIllegalArgumentExceptionSecurityExceptionsetDataSource
Added in API level 23public void setDataSource (MediaDataSource dataSource)
Sets the data source (MediaDataSource) to use.
Parameters dataSourceMediaDataSource: the MediaDataSource for the media you want to playThrows IllegalStateExceptionif it is called in an invalid state IllegalArgumentExceptionif dataSource is not a valid MediaDataSource setDataSource
Added in API level 26public void setDataSource (Context context, Uri uri, Map<String, String> headers, List<HttpCookie> cookies)
Sets the data source as a content Uri. To provide cookies for the subsequent HTTP requests, you can install your own default cookie handler and use other variants of setDataSource APIs instead. Alternatively, you can use this API to pass the cookies as a list of HttpCookie. If the app has not installed a CookieHandler already, this API creates a CookieManager and populates its CookieStore with the provided cookies. If the app has installed its own handler already, this API requires the handler to be of CookieManager type such that the API can update the manager's CookieStore.
Note that the cross domain redirection is allowed by default, but that can be changed with key/value pairs through the headers parameter with "android-allow-cross-domain-redirect" as the key and "0" or "1" as the value to disallow or allow cross domain redirection.
Parameters contextContext: the Context to use when resolving the Uri This value cannot benull.uriUri: the Content URI of the data you want to play This value cannot benull.headersMap: the headers to be sent together with the request for the data The headers must not include cookies. Instead, use the cookies param. This value may benull.cookiesList: the cookies to be sent together with the request This value may benull.Throws IllegalArgumentExceptionif cookies are provided and the installed handler is not a CookieManager IllegalStateExceptionif it is called in an invalid state NullPointerExceptionif context or uri is null IOExceptionif uri has a file scheme and an I/O error occurs setDataSource
Added in API level 14public void setDataSource (Context context, Uri uri, Map<String, String> headers)
Sets the data source as a content Uri.
Note that the cross domain redirection is allowed by default, but that can be changed with key/value pairs through the headers parameter with "android-allow-cross-domain-redirect" as the key and "0" or "1" as the value to disallow or allow cross domain redirection.
Parameters contextContext: the Context to use when resolving the Uri This value cannot benull.uriUri: the Content URI of the data you want to play This value cannot benull.headersMap: the headers to be sent together with the request for the data This value may benull.Throws IllegalStateExceptionif it is called in an invalid state IOExceptionIllegalArgumentExceptionSecurityExceptionsetDataSource
Added in API level 1public void setDataSource (Context context, Uri uri)
Sets the data source as a content Uri.
Parameters contextContext: the Context to use when resolving the Uri This value cannot benull.uriUri: the Content URI of the data you want to play This value cannot benull.Throws IllegalStateExceptionif it is called in an invalid state IOExceptionIllegalArgumentExceptionSecurityExceptionsetDisplay
Added in API level 1public void setDisplay (SurfaceHolder sh)
Sets the
SurfaceHolderto use for displaying the video portion of the media. Either a surface holder or surface must be set if a display or video sink is needed. Not calling this method orsetSurface(android.view.Surface)when playing back a video will result in only the audio track being played. A null surface holder or surface will result in only the audio track being played.Parameters shSurfaceHolder: the SurfaceHolder to use for video displayThrows IllegalStateExceptionif the internal player engine has not been initialized or has been released. setDrmPropertyString
Added in API level 26public void setDrmPropertyString (String propertyName, String value)
Set a DRM engine plugin String property value.
Parameters propertyNameString: the property name This value cannot benull. Value isMediaDrm.PROPERTY_VENDOR,MediaDrm.PROPERTY_VERSION,MediaDrm.PROPERTY_DESCRIPTION, orMediaDrm.PROPERTY_ALGORITHMSvalueString: the property value Standard fields names are:MediaDrm.PROPERTY_VENDOR,MediaDrm.PROPERTY_VERSION,MediaDrm.PROPERTY_DESCRIPTION,MediaDrm.PROPERTY_ALGORITHMSThis value cannot benull.Throws MediaPlayer.NoDrmSchemeExceptionsetLooping
Added in API level 1public void setLooping (boolean looping)
Sets the player to be looping or non-looping.
Parameters loopingboolean: whether to loop or notsetNextMediaPlayer
Added in API level 16public void setNextMediaPlayer (MediaPlayer next)
Set the MediaPlayer to start when this MediaPlayer finishes playback (i.e. reaches the end of the stream). The media framework will attempt to transition from this player to the next as seamlessly as possible. The next player can be set at any time before completion, but shall be after setDataSource has been called successfully. The next player must be prepared by the app, and the application should not call start() on it. The next MediaPlayer must be different from 'this'. An exception will be thrown if next == this. The application may call setNextMediaPlayer(null) to indicate no next player should be started at the end of playback. If the current player is looping, it will keep looping and the next player will not be started.
Parameters nextMediaPlayer: the player to start after this one completes playback.setOnBufferingUpdateListener
Added in API level 1public void setOnBufferingUpdateListener (MediaPlayer.OnBufferingUpdateListener listener)
Register a callback to be invoked when the status of a network stream's buffer has changed.
Parameters listenerMediaPlayer.OnBufferingUpdateListener: the callback that will be run.setOnCompletionListener
Added in API level 1public void setOnCompletionListener (MediaPlayer.OnCompletionListener listener)
Register a callback to be invoked when the end of a media source has been reached during playback.
Parameters listenerMediaPlayer.OnCompletionListener: the callback that will be runsetOnDrmConfigHelper
Added in API level 26public void setOnDrmConfigHelper (MediaPlayer.OnDrmConfigHelper listener)
Register a callback to be invoked for configuration of the DRM object before the session is created. The callback will be invoked synchronously during the execution of
prepareDrm(java.util.UUID).Parameters listenerMediaPlayer.OnDrmConfigHelper: the callback that will be runsetOnDrmInfoListener
Added in API level 26public void setOnDrmInfoListener (MediaPlayer.OnDrmInfoListener listener)
Register a callback to be invoked when the DRM info is known.
Parameters listenerMediaPlayer.OnDrmInfoListener: the callback that will be runsetOnDrmInfoListener
Added in API level 26public void setOnDrmInfoListener (MediaPlayer.OnDrmInfoListener listener, Handler handler)
Register a callback to be invoked when the DRM info is known.
Parameters listenerMediaPlayer.OnDrmInfoListener: the callback that will be runhandlerHandlersetOnDrmPreparedListener
Added in API level 26public void setOnDrmPreparedListener (MediaPlayer.OnDrmPreparedListener listener, Handler handler)
Register a callback to be invoked when the DRM object is prepared.
Parameters listenerMediaPlayer.OnDrmPreparedListener: the callback that will be runhandlerHandler: the Handler that will receive the callbacksetOnDrmPreparedListener
Added in API level 26public void setOnDrmPreparedListener (MediaPlayer.OnDrmPreparedListener listener)
Register a callback to be invoked when the DRM object is prepared.
Parameters listenerMediaPlayer.OnDrmPreparedListener: the callback that will be runsetOnErrorListener
Added in API level 1public void setOnErrorListener (MediaPlayer.OnErrorListener listener)
Register a callback to be invoked when an error has happened during an asynchronous operation.
Parameters listenerMediaPlayer.OnErrorListener: the callback that will be runsetOnInfoListener
Added in API level 3public void setOnInfoListener (MediaPlayer.OnInfoListener listener)
Register a callback to be invoked when an info/warning is available.
Parameters listenerMediaPlayer.OnInfoListener: the callback that will be runsetOnMediaTimeDiscontinuityListener
Added in API level 28public void setOnMediaTimeDiscontinuityListener (MediaPlayer.OnMediaTimeDiscontinuityListener listener, Handler handler)
Sets the listener to be invoked when a media time discontinuity is encountered.
Parameters listenerMediaPlayer.OnMediaTimeDiscontinuityListener: the listener called after a discontinuity This value cannot benull.handlerHandler: theHandlerthat receives the listener events This value cannot benull.setOnMediaTimeDiscontinuityListener
Added in API level 28public void setOnMediaTimeDiscontinuityListener (MediaPlayer.OnMediaTimeDiscontinuityListener listener)
Sets the listener to be invoked when a media time discontinuity is encountered. The listener will be called on the same thread as the one in which the MediaPlayer was created.
Parameters listenerMediaPlayer.OnMediaTimeDiscontinuityListener: the listener called after a discontinuity This value cannot benull.setOnPreparedListener
Added in API level 1public void setOnPreparedListener (MediaPlayer.OnPreparedListener listener)
Register a callback to be invoked when the media source is ready for playback.
Parameters listenerMediaPlayer.OnPreparedListener: the callback that will be runsetOnSeekCompleteListener
Added in API level 1public void setOnSeekCompleteListener (MediaPlayer.OnSeekCompleteListener listener)
Register a callback to be invoked when a seek operation has been completed.
Parameters listenerMediaPlayer.OnSeekCompleteListener: the callback that will be runsetOnSubtitleDataListener
Added in API level 28public void setOnSubtitleDataListener (MediaPlayer.OnSubtitleDataListener listener)
Sets the listener to be invoked when a subtitle track has new data available. The subtitle data comes from a subtitle track previously selected with
selectTrack(int). UsegetTrackInfo()to determine which tracks are subtitles (of typeTrackInfo.MEDIA_TRACK_TYPE_SUBTITLE), Subtitle track encodings can be determined byTrackInfo.getFormat()).
SeeSubtitleDatafor an example of querying subtitle encoding.
The listener will be called on the same thread as the one in which the MediaPlayer was created.Parameters listenerMediaPlayer.OnSubtitleDataListener: the listener called when new data is available This value cannot benull.setOnSubtitleDataListener
Added in API level 28public void setOnSubtitleDataListener (MediaPlayer.OnSubtitleDataListener listener, Handler handler)
Sets the listener to be invoked when a subtitle track has new data available. The subtitle data comes from a subtitle track previously selected with
selectTrack(int). UsegetTrackInfo()to determine which tracks are subtitles (of typeTrackInfo.MEDIA_TRACK_TYPE_SUBTITLE), Subtitle track encodings can be determined byTrackInfo.getFormat()).
SeeSubtitleDatafor an example of querying subtitle encoding.Parameters listenerMediaPlayer.OnSubtitleDataListener: the listener called when new data is available This value cannot benull.handlerHandler: theHandlerthat receives the listener events This value cannot benull.setOnTimedMetaDataAvailableListener
Added in API level 23public void setOnTimedMetaDataAvailableListener (MediaPlayer.OnTimedMetaDataAvailableListener listener)
Register a callback to be invoked when a selected track has timed metadata available.
Currently only HTTP live streaming data URI's embedded with timed ID3 tags generates
TimedMetaData.Parameters listenerMediaPlayer.OnTimedMetaDataAvailableListener: the callback that will be runsetOnTimedTextListener
Added in API level 16public void setOnTimedTextListener (MediaPlayer.OnTimedTextListener listener)
Register a callback to be invoked when a timed text is available for display.
Parameters listenerMediaPlayer.OnTimedTextListener: the callback that will be runsetOnVideoSizeChangedListener
Added in API level 3public void setOnVideoSizeChangedListener (MediaPlayer.OnVideoSizeChangedListener listener)
Register a callback to be invoked when the video size is known or updated.
Parameters listenerMediaPlayer.OnVideoSizeChangedListener: the callback that will be runsetPlaybackParams
Added in API level 23public void setPlaybackParams (PlaybackParams params)
Sets playback rate using
PlaybackParams. The object sets its internal PlaybackParams to the input, except that the object remembers previous speed when input speed is zero. This allows the object to resume at previous speed when start() is called. Calling it before the object is prepared does not change the object state. After the object is prepared, calling it with zero speed is equivalent to calling pause(). After the object is prepared, calling it with non-zero speed is equivalent to calling start().Parameters paramsPlaybackParams: the playback params. This value cannot benull.Throws IllegalStateExceptionif the internal player engine has not been initialized or has been released. IllegalArgumentExceptionif params is not supported. setPreferredDevice
Added in API level 28public boolean setPreferredDevice (AudioDeviceInfo deviceInfo)
Specifies an audio device (via an
AudioDeviceInfoobject) to route the output from this MediaPlayer.Parameters deviceInfoAudioDeviceInfo: TheAudioDeviceInfospecifying the audio sink or source. If deviceInfo is null, default routing is restored.Returns booleantrue if succesful, false if the specified AudioDeviceInfois non-null and does not correspond to a valid audio device.setScreenOnWhilePlaying
Added in API level 1public void setScreenOnWhilePlaying (boolean screenOn)
Control whether we should use the attached SurfaceHolder to keep the screen on while video playback is occurring. This is the preferred method over
setWakeMode(Context, int)where possible, since it doesn't require that the application have permission for low-level wake lock access.Parameters screenOnboolean: Supply true to keep the screen on, false to allow it to turn off.setSurface
Added in API level 14public void setSurface (Surface surface)
Sets the
Surfaceto be used as the sink for the video portion of the media. This is similar tosetDisplay(android.view.SurfaceHolder), but does not supportsetScreenOnWhilePlaying(boolean). Setting a Surface will un-set any Surface or SurfaceHolder that was previously set. A null surface will result in only the audio track being played. If the Surface sends frames to aSurfaceTexture, the timestamps returned fromSurfaceTexture.getTimestamp()will have an unspecified zero point. These timestamps cannot be directly compared between different media sources, different instances of the same media source, or multiple runs of the same program. The timestamp is normally monotonically increasing and is unaffected by time-of-day adjustments, but it is reset when the position is set.Parameters surfaceSurface: TheSurfaceto be used for the video portion of the media.Throws IllegalStateExceptionif the internal player engine has not been initialized or has been released. setSyncParams
Added in API level 23public void setSyncParams (SyncParams params)
Sets A/V sync mode.
Parameters paramsSyncParams: the A/V sync params to apply This value cannot benull.Throws IllegalStateExceptionif the internal player engine has not been initialized. IllegalArgumentExceptionif params are not supported. setVideoScalingMode
Added in API level 16public void setVideoScalingMode (int mode)
Sets video scaling mode. To make the target video scaling mode effective during playback, this method must be called after data source is set. If not called, the default video scaling mode is
VIDEO_SCALING_MODE_SCALE_TO_FIT.The supported video scaling modes are:
Parameters modeint: target video scaling mode. Must be one of the supported video scaling modes; otherwise, IllegalArgumentException will be thrown.setVolume
Added in API level 1public void setVolume (float leftVolume, float rightVolume)Sets the volume on this player. This API is recommended for balancing the output of audio streams within an application. Unless you are writing an application to control user settings, this API should be used in preference to
AudioManager.setStreamVolume(int, int, int)which sets the volume of ALL streams of a particular type. Note that the passed volume values are raw scalars in range 0.0 to 1.0. UI controls should be scaled logarithmically.Parameters leftVolumefloat: left volume scalarrightVolumefloat: right volume scalarsetWakeMode
Added in API level 1public void setWakeMode (Context context, int mode)
Set the low-level power management behavior for this MediaPlayer. This can be used when the MediaPlayer is not playing through a SurfaceHolder set with
setDisplay(android.view.SurfaceHolder)and thus can use the high-levelsetScreenOnWhilePlaying(boolean)feature.This function has the MediaPlayer access the low-level power manager service to control the device's power usage while playing is occurring. The parameter is a combination of
PowerManagerwake flags. Use of this method requiresManifest.permission.WAKE_LOCKpermission. By default, no attempt is made to keep the device awake during playback.Parameters contextContext: the Context to usemodeint: the power/wake mode to setSee also:
start
Added in API level 1public void start ()
Starts or resumes playback. If playback had previously been paused, playback will continue from where it was paused. If playback had been stopped, or never started before, playback will start at the beginning.
Throws IllegalStateExceptionif it is called in an invalid state stop
Added in API level 1public void stop ()
Stops playback after playback has been started or paused.
Throws IllegalStateExceptionif the internal player engine has not been initialized. Protected methods
finalize
Added in API level 1protected void finalize ()
Called by the garbage collector on an object when garbage collection determines that there are no more references to the object. A subclass overrides the
finalizemethod to dispose of system resources or to perform other cleanup.The general contract of
finalizeis that it is invoked if and when the Java virtual machine has determined that there is no longer any means by which this object can be accessed by any thread that has not yet died, except as a result of an action taken by the finalization of some other object or class which is ready to be finalized. Thefinalizemethod may take any action, including making this object available again to other threads; the usual purpose offinalize, however, is to perform cleanup actions before the object is irrevocably discarded. For example, the finalize method for an object that represents an input/output connection might perform explicit I/O transactions to break the connection before the object is permanently discarded.The
finalizemethod of classObjectperforms no special action; it simply returns normally. Subclasses ofObjectmay override this definition.The Java programming language does not guarantee which thread will invoke the
finalizemethod for any given object. It is guaranteed, however, that the thread that invokes finalize will not be holding any user-visible synchronization locks when finalize is invoked. If an uncaught exception is thrown by the finalize method, the exception is ignored and finalization of that object terminates.After the
finalizemethod has been invoked for an object, no further action is taken until the Java virtual machine has again determined that there is no longer any means by which this object can be accessed by any thread that has not yet died, including possible actions by other objects or classes which are ready to be finalized, at which point the object may be discarded.The
finalizemethod is never invoked more than once by a Java virtual machine for any given object.Any exception thrown by the
finalizemethod causes the finalization of this object to be halted, but is otherwise ignored.Content and code samples on this page are subject to the licenses described in the Content License. Java and OpenJDK are trademarks or registered trademarks of Oracle and/or its affiliates.
Last updated 2025-03-13 UTC.
[[["Easy to understand","easyToUnderstand","thumb-up"],["Solved my problem","solvedMyProblem","thumb-up"],["Other","otherUp","thumb-up"]],[["Missing the information I need","missingTheInformationINeed","thumb-down"],["Too complicated / too many steps","tooComplicatedTooManySteps","thumb-down"],["Out of date","outOfDate","thumb-down"],["Samples / code issue","samplesCodeIssue","thumb-down"],["Other","otherDown","thumb-down"]],["Last updated 2025-03-13 UTC."],[],[]] - If the looping mode was being set to true with